
No se ha encontrado investigadores para este término.
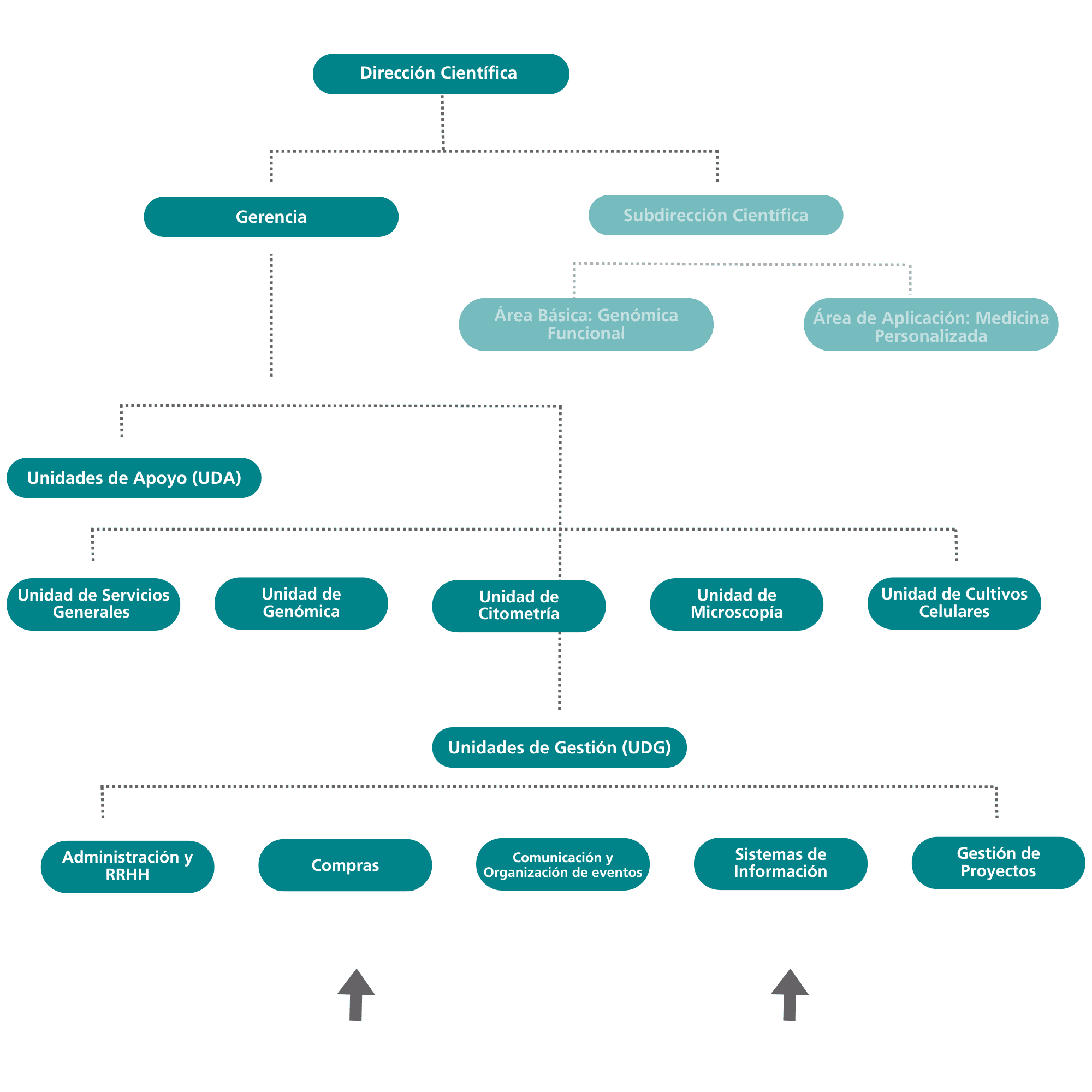
La Dirección Científica es el órgano directivo de carácter unipersonal que ejerce la representación institucional del Centro, ejerce las funciones de dirección y gestión ordinaria del Centro, y dirige su actividad científica

Licenciada en medicina por la Universidad La Salle (México D.F.) en 1985. Trabajó en el departamento de inmunología y reumatología del Instituto Nacional de Ciencias Médicas y Nutrición Salvador Zurbirán en México. Posteriormente se traslada a Suecia donde consiguió su doctorado en 1994 en la especialidad de inmunología en la Universidad de Estocolmo (Suecia) con la tesis Modelos Murinos de Lupus Eritematoso Sistémico, realizando su formación postdoctoral en el Departamento de genética y Patología de la Universidad de Uppsala donde consiguió, en 2009, la condición de Catedrática. Es profesora catedrática visitante en el Karolinska Intitutet de Estocolmo (Suecia). Participa como profesora en el máster en Genética y Evolución impartido en la Universidad de Granada.
Marta cuenta con un total de 230 trabajos originales publicados, 3 enviados a publicación y 67 revisiones bibliográficas (peered reviewed muchas de ellas), así como 124 ponencias a nivel nacional e internacional. He dirigido 16 tesis doctorales y supervisado a 21 investigadores postdoctorales. Mantengo colaboraciones nacionales e internacionales, conseguido financiación internacional (Alliance for Lupus Research, ahora Lupus Research Alliance), nacional (ISCIII, Plan Nacional del Ministerio de Ciencia e Innovación, Consejerías de Salud e Innovación) y europeo (Horizonte 2020, IMI, redes doctorales Marie Sklodowska Curie y una investigadora postdoctoral Marie S. Curie). Ha recibido financiación para investigadores predoctorales (FPI), postdoctorales (Sara Borrel, Juan de la Cierva, Miguel Servet), y mi equipo cuenta con una investigadora Senior financiada por la ayuda de la Junta de Andalucía “Nicolás Monardes”. Marta ha sido coordinadora del área de genética médica, subdirectora del centro GENyO y recientemente (2024) nombrada Directora Científica del centro.
La Subdirección Científica del centro tiene la naturaleza de técnica, bajo la supervisión general de la Dirección, asume otras funciones, además de las propias de Investigador principal.

Francisco Martin Molina es doctor en ciencias biológicas (premio extraordinario) por la Universidad de Granada-IPB Lopez Neyra (CSIC) en 1994. Realizó una estancia postdoctoral de 7 años en Londres, primero en el Instituto de Investigación del Cáncer (ICR) de 1995 a 1997 y a continuación en el Instituto Windeyer de Ciencias Médicas (UCL) desde 1997 al 2002. Durante este tiempo, comenzó su investigación en terapias avanzadas, en particular en el área de diseño de vectores retrovirales más eficaces y seguros para estrategias de inmunoterapia-génica del cáncer.
En 2002 estableció su propio grupo de investigación de Terapia Génica y Celular (TGC) como contratado Ramón y Cajal en IPB López Neyra (CSIC). Desde 2009 ha estado trabajando en GENyO, inicialmente como Jefe de línea de la Fundación Publica Progreso y Salud (FPS) y desde 2022 como Investigador Maria Zambrano Senior del departamento de bioquímica y biología molecular iii e inmunología de la Universidad de Granada.
En los últimos años su grupo se ha centrado en el desarrollo de medicamentos de terapias avanzadas (ATMPs) para Cáncer (CAR-T) y la enfermedad de Pompe. Para ello se ha centrado en dos sistemas de modificación genética: 1) Vectores lentivirales como las herramientas más eficaces y seguras actualmente y 2) Herramientas de edición genómica (ZFNs, CRISPR/Cas) como la tecnología del futuro para una terapia génica eficiente y libre de riesgos. En esta línea, el grupo colabora activamente con varios hospitales con la finalidad de llevar sus desarrollos a ensayos clínicos.
El Dr Martin ha publicado más de 90 artículos científicos en revistas internacionales, de las cuales más del 70% se encuentran en el primer cuartil. Ha conseguido 24 proyectos como investigador principal en convocatorias nacionales sumando un total de 3,5 millones de euros. Ha generado 16 patentes, de las cuales 6 han sido licenciadas y son la base de dos empresas de base tecnológica de las que es fundador principal: LentiStem Biotech y de CRISPNA Bio. Ha dirigido 5 postdoctorales (2 de los cuales han conseguido una plaza Nicolas Monardes), 16 tesis doctorales y 23 Tesis fin de Máster.
Actualmente es Secretario de la Sociedad Española de Terapia Génica y Celular, coordinador del programa de terapia génica de la red TerAv y coordinador de los paquetes de trabajo de la red COST GenHumDi. También es coordinador del curso de terapia génica del Master de genética y evolución (UGR) y del curso de terapia génica y celular en el Master En “Manufactuting of Advance Therapy Medicinal Products” (UGR-FPS). Además es profesor en el Master Universitario en investigación y avances en inmunología. En 2022 fue nombrado coordinador del área de Medicina Genómica y recientemente subdirector científico de GENyO.
La Gerente es la persona que se co-responsabiliza, junto con la Dirección Científica, de los aspectos de gestión económica y administrativa derivados del cumplimiento de los objetivos y compromisos del Centro.

Funcionaria del Cuerpo Técnico de Administración de Seguridad Social desde el año 1984, licenciada en Historia del Arte por la Universidad de Granada en 1.983 y Diploma de Postgrado en Alta Dirección de Universidades por las Universidades Antonio de Nebrija y Politécnica de Cataluña en 2.005; anteriormente ha prestado sus servicios en instituciones sanitarias y en otras universidades (en la Universidad de La Laguna donde desempeñó la jefatura de recursos humanos y, de forma interina, la secretaría del Consejo Social y las funciones de control interno).
Desde 1999 hasta diciembre de 2013 ha desempeñado el cargo de gerente de la Universidad Internacional de Andalucía, donde, además de las funciones asignadas por las disposiciones legales, ha liderado la puesta en marcha de modelos innovadores de gestión por competencias y por procesos; ha formado parte de la Comisión de Innovación, del Comité de Responsabilidad Social y ha coordinador la Comisión encargada de la implantación de la contabilidad analítica en la U.N.I.A. entre otros en grupos de trabajo internos y externos en los que ha participado en el marco de sus competencias como gerente.
